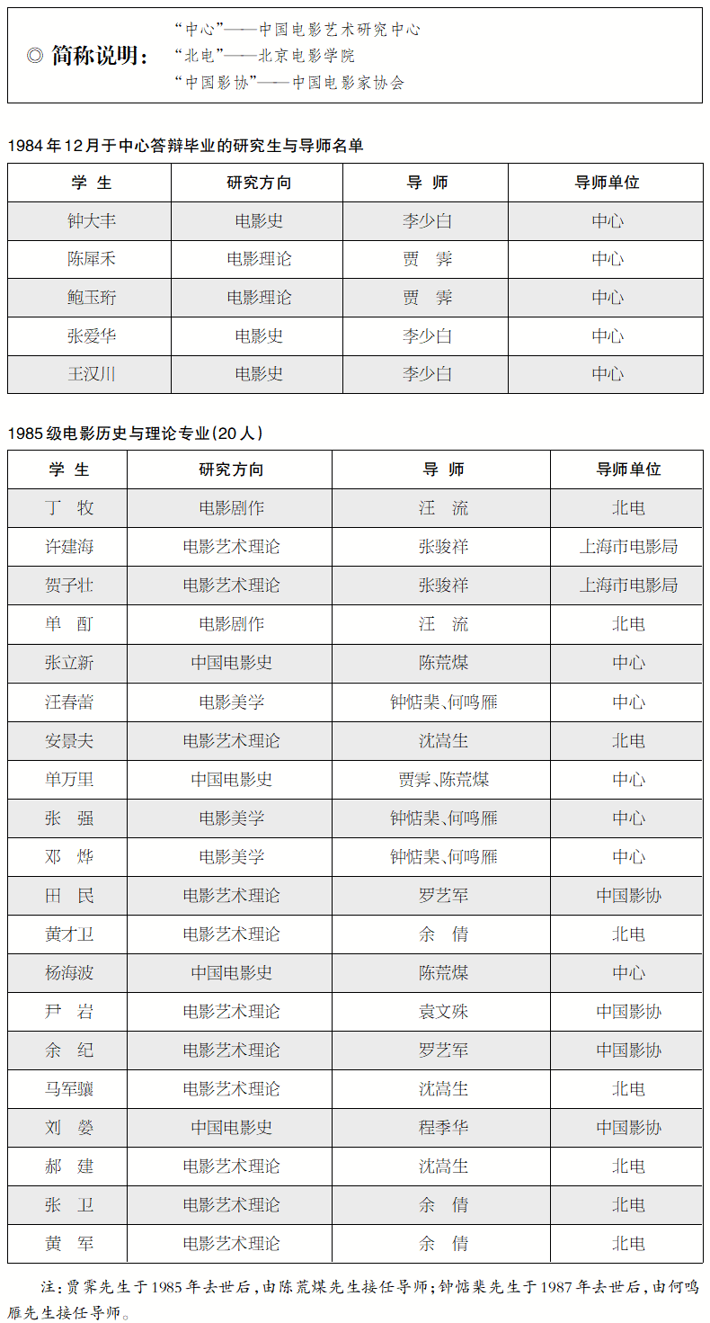
1983年4月12日,文化部党组扩大会议决定,将中国艺术研究院的电影研究所调入电影局,与电影资料馆合并,筹备电影艺术研究中心。1984年1月,文化部以文电字108号通知正式宣布中国电影艺术研究中心建立。1984年10月15日经文化部批准,中心研究生部正式成立。1984年12月26日至30日,受中国艺术研究院委托,中心研究生部负责举办了我国首届电影历史及理论硕士研究生学位论文答辩会。
一、联合培养阶段(1985-1993)
1984年12月1日至5日,中国电影艺术研究中心与北京电影学院联合招收1985级攻读电影历史及理论专业硕士学位研究生,下设中国电影史、电影艺术理论、电影剧作理论和电影美学四个研究方向。由于是中国电影艺术研究中心与北京电影学院联合培养,中心获得硕士学位授予权后,由中心为硕士毕业生颁发硕士学位证书,北京电影学院则为硕士毕业生颁发毕业证书。
第一届招生是两家单位在电影历史与理论方面的研究生培养的首次尝试,为两家在电影历史和电影理论专业方面的教学理念、培养模式打下了基础,积累了经验,也使整个中国电影研究生教育的发展迈上了一个新的台阶。
1988年12月1日至5日,中心与电影学院继续联合招收1989级硕士研究生。电影历史及理论专业除原有的四个研究方向外,增设外国电影研究、电影批评两个研究方向。
二、“三年一招”的独立培养阶段
(1994-2009)
1994年,中心在经过近10年的联合招生培养后,开始独立招收硕士研究生,也将原招收硕士的6个研究方向中的电影剧作和电影批评,调整为港台电影研究、电视创作及理论;到了1998级招生时,研究生的研究方向增设了当代中国电影、影视传播,调整外国电影史为外国电影研究;2001级,取消了港台电影研究、影视传播方向;2004级中心的招生专业也由原来的电影历史与理论专业改为电影学专业,招生的研究方向在原来的基础上合并了电影理论与电影美学,调整电视创作及理论为影视创作及理论;2007级增加了电影产业方向。
三、学硕连续招生阶段
(2010-2018)
2010级创纪录地设置了14个招生方向,在传统6个方向(电影理论与美学、外国电影研究、中国电影史、当代中国电影、影视创作及理论、电影产业)基础上,新增了电影政策、电影技术、电影数字化、电影档案、电影制片、电影宏观管理、电影与新媒体、动漫电影、纪录片创作8个方向。
2011级开始将每三年招生一次改为每年连续招生,每届20人。中心学科授权从原来的二级调升到一级,可颁授一级学科戏剧与影视学专业,从文学硕士改颁艺术学硕士。2010级的方向调整中,保留了电影档案方向,合并其他7个方向为电影产业。
四、增设专业学位授权点阶段
(2019-2025)
2018年国务院学位委员会下发《国务院学位委员会关于下达2017年审核增列的博士、硕士学位授权点名单的通知》(学位[2018]9号),我中心获批增设艺术硕士专业学位(MFA)授权点。
从2019级开始,中心将原有招生的一级学科戏剧与影视学的原六个研究方向中的影视创作及理论调整为电影创作理论,同时也开始招收一级学科艺术硕士专业学位研究生,下设6个研究方向:电影创作(含纪录片)、剧本创作、电影产业:策展及营销、电影制作及数字修复。
2024级开始,根据教育部学科调整要求,学硕一级学科调整为艺术学,专硕一级学科调整为戏剧与影视,各自保留原有的研究方向。学硕将研究方向电影产业调整为电影产业研究。
2025级开始,中心将学硕一级学科艺术学中的电影理论与美学和电影创作理论合并为电影理论与美学(含创作理论),其余中国电影史、当代中国电影、外国电影研究、电影产业研究等方向不变。专硕依旧为四个方向:电影创作(含纪录片)、剧本创作、电影产业:策展及营销、电影制作及数字修复。

◎ 历届毕业生及导师情况
▶ 1989级电影历史与理论专业(18人)
研究生:翟立芳、李东、张延纪、王群、姜卫、刘浩东、陈育新、连秀凤、马卫军、皇甫宜川、韩君倩、张树红、邵奇、王海洲、徐萌、周涌、黄琳、沈东
导师:仲呈祥、李恒基、汪流、沈嵩生、王亮衡、郦苏元、戴光晰、何鸣雁、余倩、奚姗姗、王金国、封敏、王迪
▶ 1994级电影历史与理论专业(17人)
研究生:苏保成、张文燕、徐远翔、李壮、王庆勇、马宁、杨德建、李宏斌、邓冰、喻群芳、黄望莉、吕剑虹、梁宁、许多力、陈伟、钟禾、林建平
导师:仲呈祥、李恒基、王亮衡、郦苏元、戴光晰、谭春发、王金国、蔡洪声、傅郁辰、胡克、杨远婴
▶ 1998级电影历史与理论专业(9人)
研究生:索亚斌、钱春莲、刘月、于彦琳、曲丽萍、谭亚明、颜慧、徐辉、刘宇清
导师:仲呈祥、郦苏元、蔡洪声、胡克、李迅、杨远婴
▶ 2001级电影历史与理论专业(9人)
研究生:胡正东、李相、刘伟、李晓君、李镇、孙劲松、李海霞、曹霁、颜军
导师:胡克、李迅、杨远婴、饶曙光、吴迪、张震钦、陈墨、李一鸣、单万里
▶ 2004级电影学专业(20人)
研究生:刘波、周舟、张丽宁、高山、李丁、檀秋文、朱旭、王霞、迟宁、郭欣、刘宗媛、宋婉、李智、侯维雅、沙丹、吴益敏、宋光瑛、彭静宜、张静、周艺
导师:胡克、郦苏元、李迅、崔君衍、饶曙光、吴迪、陈墨、单万里
▶ 2007级电影学专业(20人)
研究生:汪忆岚、许嘉、陈清洋、常菲、陆姝、任义、赵晶、王家祥、黎东白、李钢兵、于熙、许伟伟、吴雪、朱鹏、唐田、侯仲艳、刘亚玉、杜莹、樊雪崧、方菲
导师:郦苏元、李迅、饶曙光、吴迪、陈墨、单万里、张建勇、张震钦、唐晨光、皇甫宜川、连秀凤、王群、唐榕
▶ 2010级电影学专业(22人)
研究生:陈阳、赵丽娜、鲜佳、杜沛、刘文宁、李伟峰、汪徽、苗若木、李凯、王真、刘茜茜、黄文娟、雷晶晶、包仪华、刘海桥、刘康、何珊珊、陈洁、刘琛、武昕怡、王温懿、李木子
导师:李迅、饶曙光、吴迪、陈墨、单万里、童刚、朱虹、张宏森、傅红星、韩三平、谷国庆、王丹彦、张建勇、金德龙、唐晨光、皇甫宜川、连秀凤、王群、唐榕
▶ 2011级戏剧与影视学专业(20人)
研究生:刘晓蕾、尹鹏飞、张新月、梁媛、武亮宇、黄楠、李芳瑶、侯丹、黄银菊、戴津、王云、芮雪、邵璇、杨治学、邢文敏、孙波、郭伟松、李冠一、刘晓臣、张诗逸
导师:李迅、饶曙光、单万里、朱虹、张宏森、傅红星、王丹彦、张子扬、金德龙、唐晨光、皇甫宜川、连秀凤、王群、唐榕、吴保安
▶ 2012级戏剧与影视学专业(19人)
研究生:李东、文雅、赵林林、康萌、莎莉雯、罗欢、陈晨、朱文文、刘雪莹、徐洁勤、宋嘉薇、王昕、高蒙、梁彦龙、尹诗琪、刘曦、王秋月、张泉惠、董雨晴
导师:李迅、饶曙光、单万里、童刚、张宏森、王丹彦、张子扬、皇甫宜川、连秀凤、王群、唐榕、黎煜、左衡、黄德泉、边静
▶ 2013级戏剧与影视学专业(20人)
研究生:付音、马莉莉、王妍如、杜宜浩、宋文宾、潘笑笑、孙珊、丁涵、何光月、黄亚洲、唐辛昕、李潇潇、王树涵、刘骞、张旭、康莹、杨斐尔、沈尧、张欣、曲展
导师:李迅、饶曙光、单万里、张宏森、傅红星、王丹彦、张子扬、皇甫宜川、连秀凤、王群、李一鸣、唐晨光、唐榕、黎煜、左衡、黄德泉、边静
▶ 2014级戏剧与影视学专业(19人)
研究生:刘滕、吴潇枫、陈雨薇、吕姝欣、符榕、张耀婷、刘钰、闵思嘉、张亦陆、冯斯亮、侯弋、齐甜甜、王晨鸽、付梦然、田艳茹、周岩、郑中砥、贾素蕾、王崇光
导师:李迅、饶曙光、单万里、张宏森、傅红星、张子扬、皇甫宜川、连秀凤、王群、李一鸣、黎煜、左衡、黄德泉、边静、李镇
▶ 2015级戏剧与影视学专业(20人)
研究生:阮若曦、赵雪茹、王瑶、陈孝龙、刘欢、骆一凡、易子亨、黄民洋、李俊可、孙骏川、孟繁浩、孙豆、朱弋凡、高畅、李劲贤、谭傲寒、吴欣然、黄兆杰、叶子、吴旖旎
导师:李迅、单万里、张宏森、傅红星、张子扬、皇甫宜川、连秀凤、王群、李一鸣、黎煜、左衡、黄德泉、边静、李镇
▶ 2016级戏剧与影视学专业(20人)
研究生:王玉超、王斯骅、樊昊、汪啸、杨洋、赵沂凡、张耀丹、钟瀚声、高珊、任华栋、史迈、王昱、梁立志、沈邦中、王理兵、肖再悦、杨昆、陈天昊、孙丹妮、张洪燕
导师:李迅、单万里、张宏森、傅红星、张子扬、谷国庆、吴保安、皇甫宜川、连秀凤、王群、李一鸣、黎煜、左衡、边静、李镇
▶ 2017级戏剧与影视学专业(20人)
研究生:岳景萱、扶彦君、郭钊玮、孙烨娟、陈博文、李怡然、连鹏、郑博文、徐晓雯、李佳蕾、李紫君、李帅、刘伟阳、李文心、张琪、王玮莎、郑涵、王睿思、陈子豪、王熙
导师:李迅、单万里、谷国庆、吴保安、皇甫宜川、连秀凤、王群、李一鸣、黎煜、左衡、黄德泉、边静、李镇
▶ 2018级戏剧与影视学专业(20人)
研究生:孙彤、刘杏梓、赵腾飞、伍元之、牟玥、赵嘉睿、陈晓涵、胡启鸿、张若宇、罗一凡、谢鹏翔、彭燕美、谢涛、邓碧佳、徐随、陈泽政、兰剑飞、邓珂、吴心雨、袁娇
导师:李迅、单万里、皇甫宜川、连秀凤、王群、李一鸣、黎煜、左衡、边静、李镇
▶ 2019级戏剧与影视学专业(20人)
研究生:敬梓仪、丛莹、卢嘉鑫、刘儒雅、武彦清、周焕汶、姚航、霍世芳、贾磊、宋路云、曹悦、卜昊宇、王芝琳、李博琳、曹明艳、隆唯、徐霞、牛佳明、陈颖、赵奕瑄
导师:李迅、单万里、皇甫宜川、连秀凤、王群、李一鸣、黎煜、左衡、李镇、张文燕
▶ 2019级艺术专业(20人)
研究生:齐思婕、魏子琪、陶明生、白龙飞、吴碧峰、王康成、高港、沃可心、王倩茹、刘吉科、刘颖楠、李杭、贾宇鑫、黄茹琦、郑舒、申玮、冯轶、王子君、朱思滢、段晓莎
导师:孙向辉、薛宁、黎涛、皇甫宜川、连秀凤、王群、韩君倩、左英、沙丹
▶ 2020级戏剧与影视学专业(20人)
研究生:赵淑荷、张怡、王子木、刘洁祎、李梦瑶、王淳馨、吴宇超、龚冉冉、陈静、高可馨、缪文涛、刘泰炜、梁清子、陈彦君、陈柏羽、任小佳、蒋紫薇、来格格、许卓楠、徐甄
导师:李迅、皇甫宜川、连秀凤、王群、李一鸣、黎煜、左衡、李镇、张文燕、黄德泉、边静
▶ 2020级艺术专业(20人)
研究生:周轩如、申仕玉、于小凡、丁小雨、杨涵、刘文舒、简清、娄白杨、陈浩、吕炎、薛颖、徐婧、李嘉龙、王玥涵、陈思全、李婉琳、易听、邱玉、倪萍、赵凯萌
导师:孙向辉、薛宁、黎涛、皇甫宜川、连秀凤、王群、韩君倩、左英、沙丹
▶ 2021级戏剧与影视学专业(20人)
研究生:龚江睿譞、乔金彪、乔梦佳、鲁静、刘睿喆、董顺秀、于畅、董嘉竣、廖湘君、杜迎雪、李思雨、秦雨濛、国竞元、徐瑾、尹鑫睿、陈洁滢、王乃申、马俊哲、赖鹏宇、翟昕娃
导师:李迅、连秀凤、李一鸣、黎煜、左衡、李镇、张文燕、黄德泉、边静
▶ 2021级艺术专业(20人)
研究生:唐坤林、刘骁、严子钰、王彦滨、张耀月、朱昱颖、项涵、龙增桃、翟秀钰、余玥桦、徐步臻、颜诗琴、姜雨薇、同玥、陈芳、刘珞琦、李林虎、杨士博、张丰港、和泽宇
导师:孙向辉、薛宁、黎涛、皇甫宜川、连秀凤、王群、韩君倩、左英、沙丹
▶ 2022级戏剧与影视学专业(20人)
研究生:罗曾嘉、万芊芊、万梦雪、郭磊、李昕珂、支雅婷、唐亚文、张超群、张塔娜、谭宇、马也、徐茹涵、何思颖、张苏慧、张议心、王园梦、王潺、谢亚轩、孙晓叶、刘琛
导师:李迅、连秀凤、王群、李一鸣、黎煜、左衡、李镇、张文燕、黄德泉、边静
▶ 2022级艺术专业(20人)
研究生:王佳楠、简丹、朱胜寒、龚旺、刘童菲、吴海文、白晨、卢瑶、牛靖雅、李源洲、陈亚鸿、李雪晴、王寅、陈家雄、史娟囡、刘歆彧、梅紫、高腕濛、向宇萱、韩毅
导师:孙向辉、薛宁、黎涛、皇甫宜川、连秀凤、王群、韩君倩、左英、沙丹
▶ 2023级戏剧与影视学专业(20人)
研究生:张羽、陈沛霖、王成博、章知路、王靖禅、张释月、梅千耀、薛方圆、王晨、尹少鹏、黄辉煜、赵敏、孔悦、俎瑞、董慧博、潘梓梁、陈月坤、郝荣庭、代婧、李子龙
导师:李迅、李一鸣、黎煜、左衡、李镇、张文燕、黄德泉、边静
▶ 2023级艺术专业(20人)
研究生:涂潇、张福宇、董奕杉、董卫曼、王紫桐、左雁宁、梁展赫、王元清、李培勇、王天锴、周欣宜、王钰水、宫蕊、张芹、杨袁丁、冯骏、宁新龙、陈楚杰、胡莘淳、李紫叶
导师:孙向辉、薛宁、黎涛、皇甫宜川、连秀凤、王群、韩君倩、左英、沙丹
▶ 2024级艺术学专业(20人)
研究生:陈美仪、毛子健、颜秀、颜烁、邹梦婕、邓燕、刘奕汾、李国伟、王睿丹、赖紫玲、胡逸逸、刘颖、卢美竹、李墨、沈亦博、李冰莹、高一娴、周小丁、赵蕊、孙妍妍
导师:李一鸣、黎煜、左衡、李镇、张文燕、黄德泉、边静、周舟
▶ 2024级戏剧与影视专业(20人)
研究生:崔鹏举、屈非菲、徐梓琳、郑一冰、李静、李炳哲、杨晨欣、王浩嘉、刘欣然、陈家仪、郑子雷、邹慧琳、吴嘉怡、袁舒祺、晏雷婷、张馨宁、雷蕊绮、鲁彧烨、黄小雨、王雨轩
导师:孙向辉、薛宁、黎涛、皇甫宜川、连秀凤、王群、韩君倩、左英、沙丹
▶ 2025级艺术学专业(20人)
研究生:邓清、郭艺萱、郭子栋、黄鹏铮、焦童、李鸿锐、李勍皞、李哲轩、毛倩雯、孟祥瑞、莫慧仪、潘盈君、潘子毅、魏思雨、张楠、张琪、张芊原、章恪康、赵怡童、周子仪
▶ 2025级戏剧与影视专业(20人)
研究生:曹宁、陈雪梅、董学晗、董燕茹、龚莉茹、黄梦阳、李朝欣、李文悦、罗贤尧、牛硕、史天骄、田承鑫、王嘉泽、王瑜函、吴少雄、吴昔、杨雅芳、易鑫、赵宇欣、祖晨露
▶ (2004年—2018年)获得中心同等学力硕士学位研修生名单(11人)
侯薇、单万峰、王广飞、张春梅、陈林、周磊、柴岗、孙伟、康桥、王潇、陶珮
注:排名以学生学号为序。
整理人:黎煜、迟宁、赵正阳、阮若曦
审阅人:郦苏元、陆亮

